|
As a trade facilitation measure, Lesotho is shifting the application and issuance of all types of Certificates, Licenses and Permits required for international trade from the current manual paper-based processes to a fully online electronic platform – the Lesotho National Single Window (LNSW).
To allow applications for the different import, export and related Certificates, Licenses and Permits to be made on the LNSW, each applicant must first be registered.
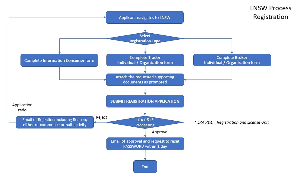
The registration process for LNSW is fully electronic and is made by navigating to the Lesotho National Single Window (LNSW), selecting the type of registration required, this could be as an individual importer/exporter, as a company, as a Customs broker or as an NGO/Diplomatic mission, and thereafter following the steps on the screen presented to complete the required details of registration.
Each applicant should enter when prompted the Tax Identification Number (TIN) of either the individual or organization they are applying for, if you do not have a TIN number then you are highly encouraged to register with the Lesotho Revenue Authority. If you are unable to register for a TIN, you may submit either passport or national identification numbers.
Scanned documents will be requested to be attached (uploaded) to the portal to support the application and which will be verified. Details of which documents are required vary for the type of registration being applied for and the LNSW will prompt the applicant for the required documents.
The diagram below describes the registration process steps and further information and contact details can be found at the Help Desk Contact Information on the LNSW homepage.

Further information regarding LNSW registration can be found under the FAQ section of the LNSW website, while LRA operates a Help Desk from where further information can also be obtained, whether by email, phone or walk-in at one of LRAs contact centres.

|